05 – Level Blocking

Bevor wir anfangen, passen wir unser Landschaftsmaterial an. Dank Parameter können wir das schnell und bequem in der zugewiesenen Materialinstanz erledigen, ohne nerviges neu kompilieren. Wir drehen die Sättigung runter und gleichen die Tonalität denen von echten Umgebungen und der gewünschten Stimmung an. Auf dieser Basis erstellen wir später auch unsere Texturen.

Angepasste Farbgebung der Landschaft
Angepasste Farbgebung der Landschaft

Erste Modelle in Blender

Aus der UE exportieren wir als erstes eine FBX von Manni oder Quinn. So haben wir nach dem Import in Blender einen optischen Anhaltspunkt, ob z. B.  ein Türrahmen zu flach ist und wir nicht durch passen. Blender an, neue Datei, das übliche. Standard-Einstellungen so lassen.

Quinn Import in Blender
Quinn Import in Blender

Der Rest ist schnell erklärt. Simples Modeling aus einer Grundform heraus, die Maße (1.0 Blender Unit  = 1,0 Meter) werden eins zu eins von der UE übernommen, Meshes benennen wir eindeutig, wie immer. Ich stelle in diesem Fall ein BL_ für Blocking voran. So kann man später nach den Dummies leichter filtern. Ein einfaches UV-Mapping ist ganz hilfreich, um nach dem Modeln hässliche Verzerrungen zu vermeiden. So basteln wir uns grobe Häuser, Bäume, Zäune, Mauern und Wege etc. Wählt alle Export-Objekte einer Kategorie aus und geht auf Datei->Export->FBX .

Architektur zum Blocken in Blender
Architektur zum Blocken in Blender

Export für die UE

Beim FBX Export wählen nur wir die Option „Selected“ aus, unter Geometrie „Edges“, Animation und Skelett deaktivieren, fertig. Am besten ist, das Export-Profil unter neuem Namen zu speichern. Wir benötigen dort später auch andere Optionen. Probiert einfach etwas rum. Wählt wie immer einen sinnvollen Dateinamen, zb „Buildings.fbx“.

Grobe Vegetation in Blender
Grobe Vegetation in Blender

Macht euch in der UE am besten einen Ordner für die Blocking Modelle, auch im Outliner, ruft den auf und importiert darin euer Zeug (Import-Button). Im Import-Dialog nach unten scrollen bis ihr dort „Combine Meshes“ seht. Haken aus und Import. Und ihr habt alle Modelle einzeln drin.

Die Bühne dekorieren

Jetzt könnt ihr nach Herzenslust Instanzen auf die Bühne ziehen, positionieren und skalieren, wie es dann eurer Meinung nach am besten aussieht.

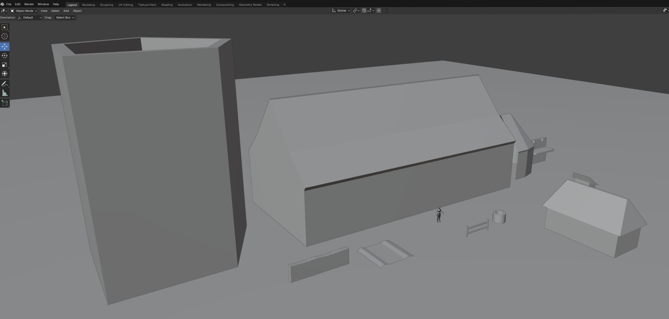
Finales Blocking in UE
Finales Blocking in UE

Wege und Mauern setzen wir am besten per Landscape Splines. Das spart Arbeit und wir können uns mit dieser Technik vertraut machen. Bäume und Sträucher setzen wir im Foliage-Modus um. Die Standardeinstellungen dort sind sehr optimistisch. Die Density setzen wir runter auf maximal 5-10, den Scale Faktor zwischen 0,8 und 2.0, den Haken bei Align to Normal machen wir aus, Bäume sollen senkrecht nach oben wachsen und nicht entlang der Oberflächenkrümmung.  Probieren geht über studieren. Spielt damit rum, es sind eh erstmal nur Dummies.

Da es dem Ganzen noch an Tiefe fehlt, setzen wir bei dieser Gelegenheit noch ein Exponential Height Fog, Volumetric Cloud und Post Process Volume in unsere Welt. Bei letzterem schalten wir das Häkchen bei Infinite Extend (Unbound) an, zu finden unter Details -> General, um diese Effekte auf der ganzen Karte zu sehen. Mit gedrückter  rechter STRG und Mausbewegung (RSTRG + Mmove) könnt ihr super einfach den Stand der Sonne simulieren/anpassen. Dank Sky Light und Atmosphere wird auch ein Sonnenuntergang unsere Landschaft in stimmungsvolles Licht tauchen. Es lohnt sich auch, unter Details mit verschiedenen Einstellungen dieser Objekte herum zu spielen.

Speichern, Rechtsklick irgendwo dort auf dem Boden, „Play from Here“ ausprobieren und evtl. anpassen. PlayerStart setzen wir später.

Qapla´!